Warning:
JavaScript is turned OFF. None of the links on this page will work until it is reactivated.
If you need help turning JavaScript On, click here.
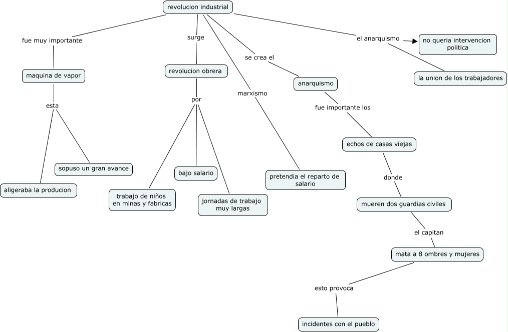
Este mapa conceptual tiene información relacionada a: 02.adolfo ávila ruiz-revolucion industrial, revolucion industrial se crea el anarquismo, revolucion industrial el anarquismo la union de los trabajadores, mata a 8 ombres y mujeres esto provoca incidentes con el pueblo, revolucion industrial el anarquismo no queria intervencion politica, revolucion industrial marxismo pretendia el reparto de salario, revolucion obrera por bajo salario, anarquismo fue importante los echos de casas viejas, echos de casas viejas donde mueren dos guardias civiles, maquina de vapor esta sopuso un gran avance, revolucion obrera por jornadas de trabajo muy largas