Warning:
JavaScript is turned OFF. None of the links on this page will work until it is reactivated.
If you need help turning JavaScript On, click here.
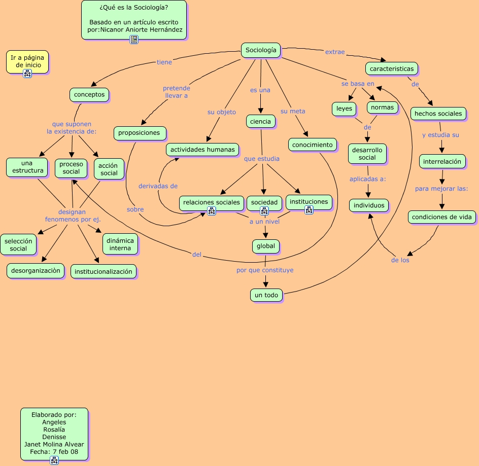
Este mapa conceptual tiene información relacionada a: SOCIOLOG�?A, acción social designan fenomenos por ej. dinámica interna, conceptos que suponen la existencia de: acción social, conceptos que suponen la existencia de: proceso social, Sociología extrae caracteristicas, Sociología su meta conocimiento, relaciones sociales a un nivel global, proposiciones sobre relaciones sociales, proceso social designan fenomenos por ej. selección social, caracteristicas de hechos sociales, leyes de desarrollo social