Warning:
JavaScript is turned OFF. None of the links on this page will work until it is reactivated.
If you need help turning JavaScript On, click here.
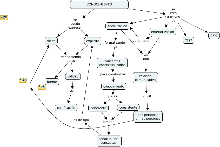
Este mapa conceptual tiene información relacionada a: CONOCIMIENTO, exteriorizaciòn va junto a socialización, tàcito dependiendo de su fuente, CONOCIMIENTO se crea a traves de exteriorizaciòn, consistente lamado conocimiento conceptual, coherente lamado conocimiento conceptual, CONOCIMIENTO se crea a traves de ????, exteriorizaciòn es una relación comunicativa, conocimiento que es coherente, explìcito dependiendo de su fuente, socialización es una relación comunicativa, conocimiento conceptual es de tipo explìcito, socialización formalizando los conceptos contextualizados, CONOCIMIENTO se crea a traves de socialización, conceptos contextualizados para comformar conocimiento, CONOCIMIENTO se puede expresar explìcito, relación comunicativa entre dos personas o mas personas, calidad de codificaciòn, CONOCIMIENTO se crea a traves de ????, tàcito dependiendo de su calidad, dos personas o mas personas tàcito