Warning:
JavaScript is turned OFF. None of the links on this page will work until it is reactivated.
If you need help turning JavaScript On, click here.
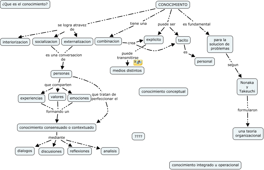
Este mapa conceptual tiene información relacionada a: Modelo1_conocimiento_prueba, conocimiento consensuado o contextuado mediante dialogos, personas que tratan de perfeccionar el conocimiento consensuado o contextuado, emociones formando un conocimiento consensuado o contextuado, CONOCIMIENTO se logra atravez de externalizacion, para la solucion de problemas segun Nonaka y Takeuchi, personas que comparten experiencias, personas que comparten valores, CONOCIMIENTO se logra atravez de interiorizacion, valores formando un conocimiento consensuado o contextuado, socializacion es una conversacion de personas