Warning:
JavaScript is turned OFF. None of the links on this page will work until it is reactivated.
If you need help turning JavaScript On, click here.
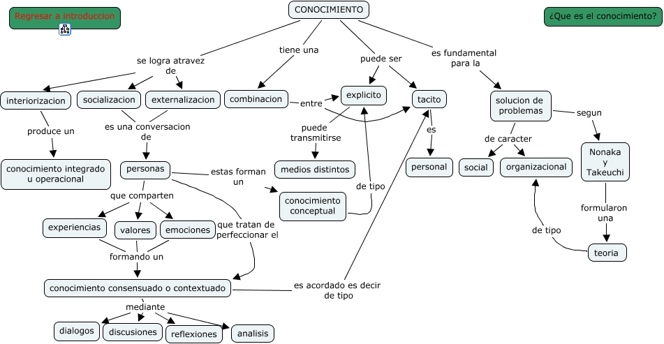
Este mapa conceptual tiene información relacionada a: Conocimiento, teoria de tipo organizacional, personas que tratan de perfeccionar el conocimiento consensuado o contextuado, conocimiento consensuado o contextuado mediante dialogos, emociones formando un conocimiento consensuado o contextuado, solucion de problemas de caracter organizacional, solucion de problemas segun Nonaka y Takeuchi, CONOCIMIENTO se logra atravez de externalizacion, personas que comparten experiencias, personas que comparten valores, CONOCIMIENTO se logra atravez de interiorizacion