Warning:
JavaScript is turned OFF. None of the links on this page will work until it is reactivated.
If you need help turning JavaScript On, click here.
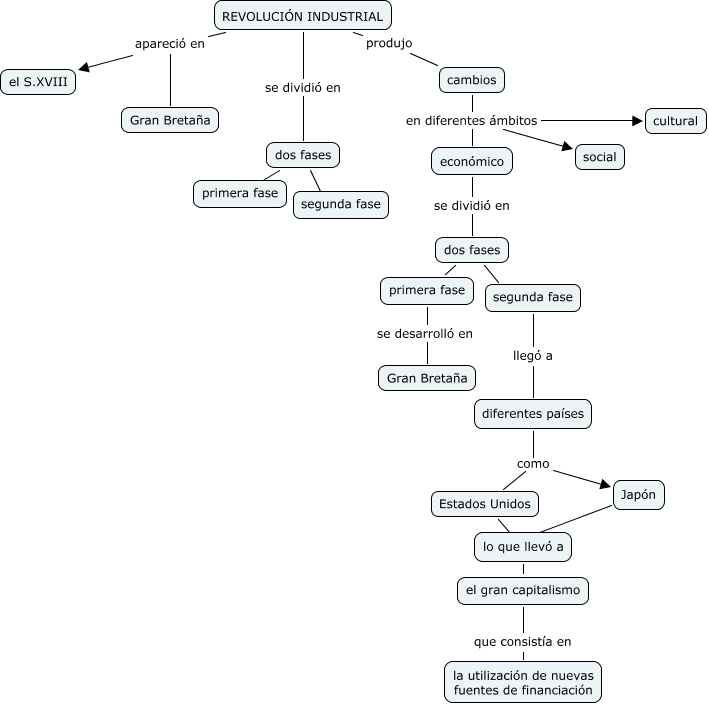
Este mapa conceptual tiene información relacionada a: 24.Gema Vela González, lo que llevó a ???? el gran capitalismo, primera fase se desarrolló en Gran Bretaña, diferentes países como Estados Unidos, dos fases ???? segunda fase, Japón ???? lo que llevó a, Estados Unidos ???? lo que llevó a, cambios en diferentes ámbitos cultural, dos fases ???? segunda fase, diferentes países como Japón, REVOLUCIÓN INDUSTRIAL produjo cambios