Warning:
JavaScript is turned OFF. None of the links on this page will work until it is reactivated.
If you need help turning JavaScript On, click here.
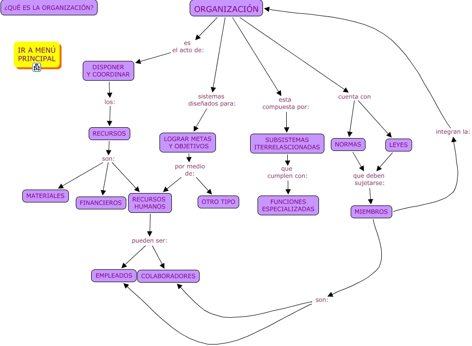
Este mapa conceptual tiene información relacionada a: ORGANIZACIÓN, MIEMBROS son: EMPLEADOS, RECURSOS HUMANOS pueden ser: EMPLEADOS, ORGANIZACIÓN esta compuesta por: SUBSISTEMAS ITERRELASCIONADAS, NORMAS que deben sujetarse: MIEMBROS, SUBSISTEMAS ITERRELASCIONADAS que cumplen con: FUNCIONES ESPECIALIZADAS, ORGANIZACIÓN sistemas diseñados para: LOGRAR METAS Y OBJETIVOS, LEYES que deben sujetarse: MIEMBROS, ORGANIZACIÓN cuenta con NORMAS, MIEMBROS integran la: ORGANIZACIÓN, MIEMBROS son: COLABORADORES