Warning:
JavaScript is turned OFF. None of the links on this page will work until it is reactivated.
If you need help turning JavaScript On, click here.
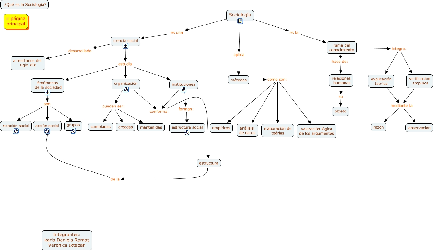
Este mapa conceptual tiene información relacionada a: sociologia, métodos como son: elaboración de teórias, rama del conocimiento hace de: relaciones humanas, métodos como son: valoración lógica de los argumentos, relaciones humanas su objeto, ciencia social desarrollada a mediados del siglo XIX, organización conforma: estructura, Sociología aplica métodos, métodos como son: análisis de datos, fenómenos de la sociedad son grupos, métodos como son: empíricos