Warning:
JavaScript is turned OFF. None of the links on this page will work until it is reactivated.
If you need help turning JavaScript On, click here.
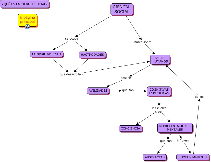
Este mapa conceptual tiene información relacionada a: CIENCIA SOCIAL, COMPORTAMIENTO de los SERES HUMANOS, CIENCIA SOCIAL habla sobre SERES HUMANOS, CIENCIA SOCIAL se ocupa HACTIVIDADES, HACTIVIDADES que desarrollan SERES HUMANOS, REPRECENTACIONES MENTALES influyen COMPORTAMIENTO, AVILIDADES que son COGNITIVAS ESPECIFICAS, COGNITIVAS ESPECIFICAS las cuales crean CONCIENCIA, CIENCIA SOCIAL se ocupa COMPORTAMIENTO, REPRECENTACIONES MENTALES que son ABSTRACTAS, COGNITIVAS ESPECIFICAS las cuales crean REPRECENTACIONES MENTALES