Warning:
JavaScript is turned OFF. None of the links on this page will work until it is reactivated.
If you need help turning JavaScript On, click here.
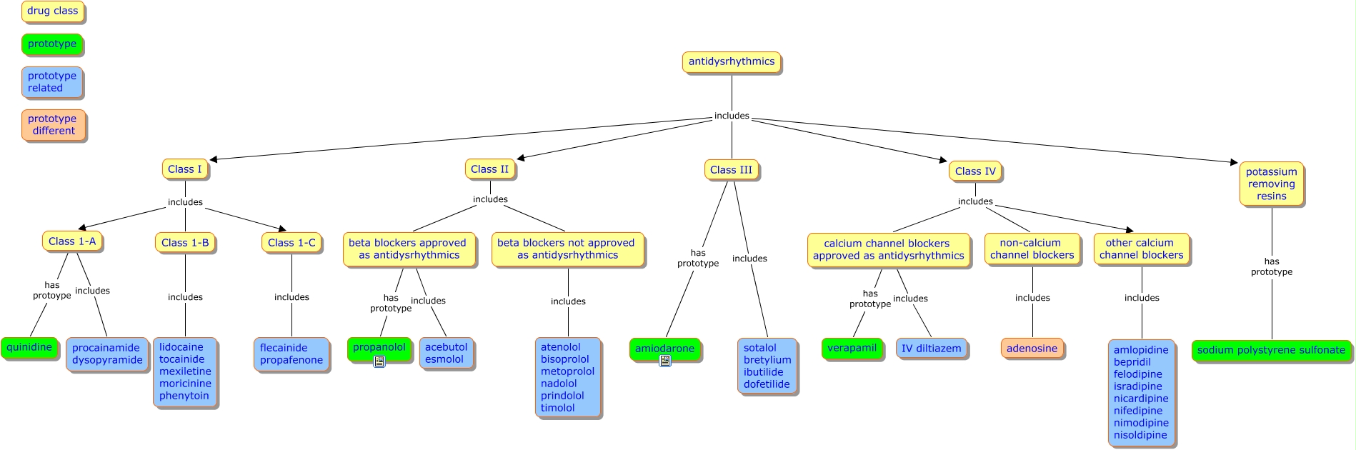
This Concept Map, created with IHMC CmapTools, has information related to: antidysrhythmics, antidysrhythmics includes Class IV, Class 1-C includes flecainide propafenone, calcium channel blockers approved as antidysrhythmics has prototype verapamil, antidysrhythmics includes Class II, beta blockers approved as antidysrhythmics includes acebutol esmolol, non-calcium channel blockers includes adenosine, antidysrhythmics includes Class III, Class I includes Class 1-A, Class IV includes calcium channel blockers approved as antidysrhythmics, potassium removing resins has prototype sodium polystyrene sulfonate, antidysrhythmics includes Class I, calcium channel blockers approved as antidysrhythmics includes IV diltiazem, Class III has prototype amiodarone, other calcium channel blockers includes amlopidine bepridil felodipine isradipine nicardipine nifedipine nimodipine nisoldipine, Class 1-B includes lidocaine tocainide mexiletine moricinine phenytoin, Class IV includes other calcium channel blockers, beta blockers not approved as antidysrhythmics includes atenolol bisoprolol metoprolol nadolol prindolol timolol, Class III includes sotalol bretylium ibutilide dofetilide, beta blockers approved as antidysrhythmics has prototype propanolol, Class 1-A includes procainamide dysopyramide