Warning:
JavaScript is turned OFF. None of the links on this page will work until it is reactivated.
If you need help turning JavaScript On, click here.
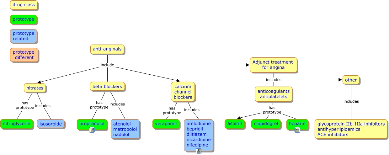
This Concept Map, created with IHMC CmapTools, has information related to: antianginal, calcium channel blockers includes amlodipine bepridil diltiazem nicardipine nifedipine, anti-anginals include Adjunct treatment for angina, nitrates has prototype nitroglycerin, beta blockers has prototype propranolol, nitrates includes isosorbide, anti-anginals include calcium channel blockers, Adjunct treatment for angina includes other, anticoagulants antiplatelets has prototype heparin, beta blockers includes atenolol metropolol nadolol, other includes glycoprotein IIb-IIIa inhibitors antihyperlipidemics ACE inhibitors, anti-anginals include nitrates, Adjunct treatment for angina includes anticoagulants antiplatelets, anticoagulants antiplatelets has prototype clopidogrel, anticoagulants antiplatelets has prototype aspirin, calcium channel blockers has prototype verapamil, anti-anginals include beta blockers