Warning:
JavaScript is turned OFF. None of the links on this page will work until it is reactivated.
If you need help turning JavaScript On, click here.
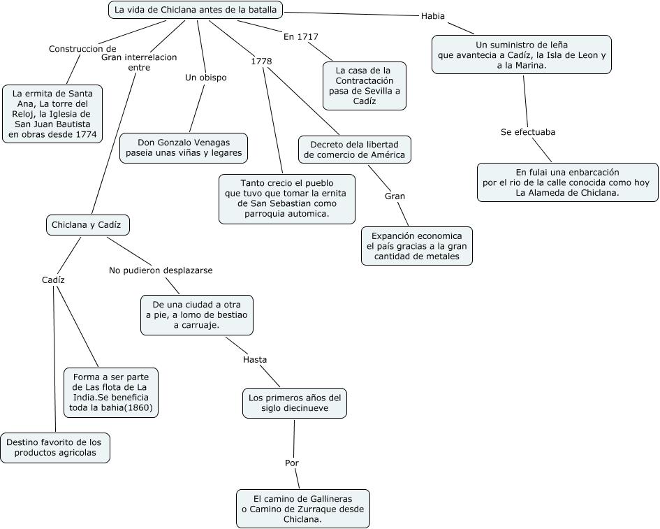
Este mapa conceptual tiene información relacionada a: 13.Carmelo Fornell Diaz.Chiclana antes de la batalla, La vida de Chiclana antes de la batalla Habia Un suministro de leña que avantecia a Cadíz, la Isla de Leon y a la Marina., Chiclana y Cadíz Cadíz Forma a ser parte de Las flota de La India.Se beneficia toda la bahia(1860), Un suministro de leña que avantecia a Cadíz, la Isla de Leon y a la Marina. Se efectuaba En fulai una enbarcación por el rio de la calle conocida como hoy La Alameda de Chiclana., Chiclana y Cadíz Cadíz Destino favorito de los productos agricolas, La vida de Chiclana antes de la batalla Gran interrelacion entre Chiclana y Cadíz, La vida de Chiclana antes de la batalla Construccion de La ermita de Santa Ana, La torre del Reloj, la Iglesia de San Juan Bautista en obras desde 1774, Los primeros años del siglo diecinueve Por El camino de Gallineras o Camino de Zurraque desde Chiclana., Decreto dela libertad de comercio de América Gran Expanción economica el país gracias a la gran cantidad de metales, La vida de Chiclana antes de la batalla En 1717 La casa de la Contractación pasa de Sevilla a Cadíz, La vida de Chiclana antes de la batalla 1778 Tanto crecio el pueblo que tuvo que tomar la ernita de San Sebastian como parroquia automica.