Warning:
JavaScript is turned OFF. None of the links on this page will work until it is reactivated.
If you need help turning JavaScript On, click here.
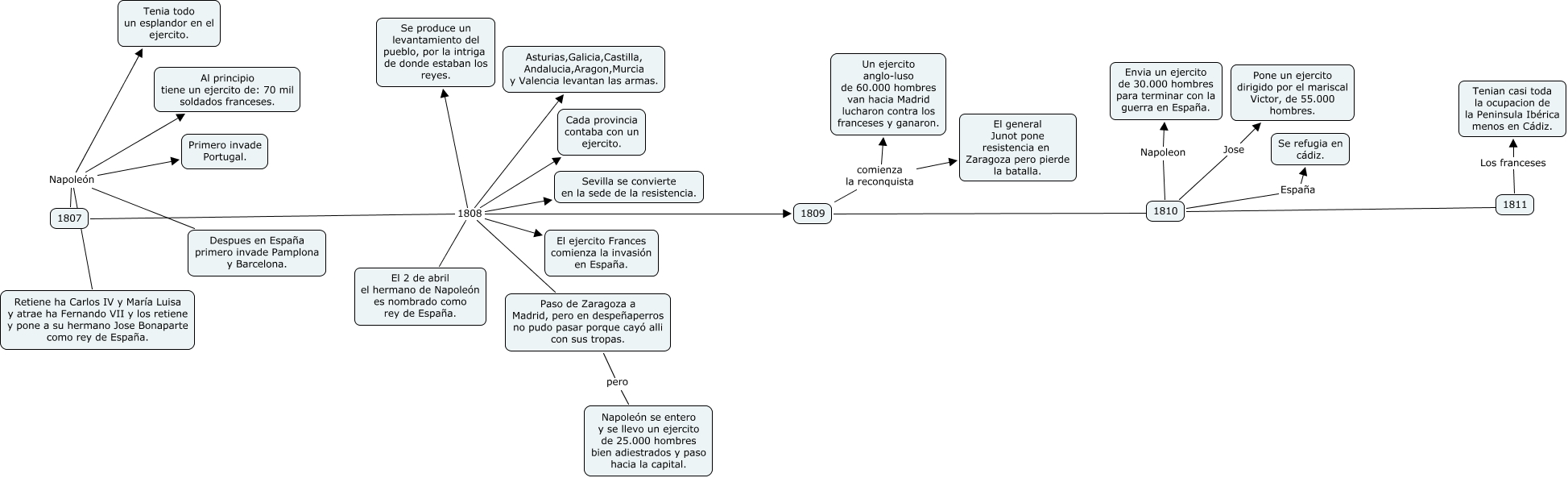
Este mapa conceptual tiene información relacionada a: Rafael Roquette Pineda Napoleon, 1811 Los franceses Tenian casi toda la ocupacion de la Peninsula Ibérica menos en Cádiz., 1807 1808 Cada provincia contaba con un ejercito., 1809 comienza la reconquista El general Junot pone resistencia en Zaragoza pero pierde la batalla., 1810 Napoleon Envia un ejercito de 30.000 hombres para terminar con la guerra en España., 1807 Napoleón Tenia todo un esplandor en el ejercito., 1807 1808 1809, 1810 ???? 1811, 1810 España Se refugia en cádiz., 1809 ???? 1810, 1809 comienza la reconquista Un ejercito anglo-luso de 60.000 hombres van hacia Madrid lucharon contra los franceses y ganaron., 1807 1808 Paso de Zaragoza a Madrid, pero en despeñaperros no pudo pasar porque cayó alli con sus tropas., 1807 1808 El ejercito Frances comienza la invasión en España., 1807 1808 Asturias,Galicia,Castilla, Andalucia,Aragon,Murcia y Valencia levantan las armas., 1810 Jose Pone un ejercito dirigido por el mariscal Victor, de 55.000 hombres., 1807 1808 El 2 de abril el hermano de Napoleón es nombrado como rey de España., 1807 Napoleón Primero invade Portugal., 1807 Napoleón Retiene ha Carlos IV y María Luisa y atrae ha Fernando VII y los retiene y pone a su hermano Jose Bonaparte como rey de España., 1807 1808 Sevilla se convierte en la sede de la resistencia., 1807 Napoleón Despues en España primero invade Pamplona y Barcelona., 1807 1808 Se produce un levantamiento del pueblo, por la intriga de donde estaban los reyes.