Warning:
JavaScript is turned OFF. None of the links on this page will work until it is reactivated.
If you need help turning JavaScript On, click here.
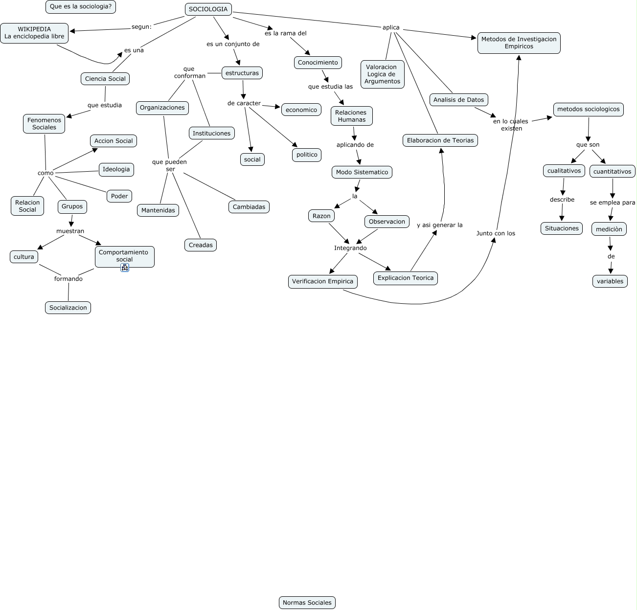
Este mapa conceptual tiene información relacionada a: Sociologia, WIKIPEDIA La enciclopedia libre es una Ciencia Social, Organizaciones que pueden ser Creadas, cultura formando Socializacion, Instituciones que pueden ser Cambiadas, metodos sociologicos que son cuantitativos, Explicacion Teorica y asi generar la Elaboracion de Teorias, Instituciones que pueden ser Mantenidas, SOCIOLOGIA aplica Analisis de Datos, Modo Sistematico la Razon, Fenomenos Sociales como Poder