Warning:
JavaScript is turned OFF. None of the links on this page will work until it is reactivated.
If you need help turning JavaScript On, click here.
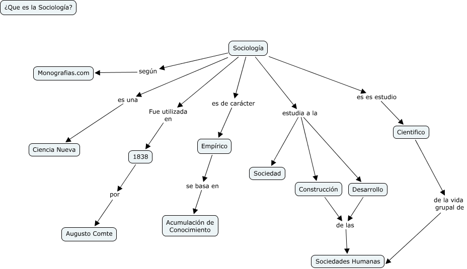
Este mapa conceptual tiene información relacionada a: Sociología Eugenio, Sociología es una Ciencia Nueva, Sociología estudia a la Sociedad, Construcción de las Sociedades Humanas, Empírico se basa en Acumulación de Conocimiento, Sociología es es estudio Cientifico, 1838 por Augusto Comte, Sociología estudia a la Desarrollo, Cientifico de la vida grupal de Sociedades Humanas, Desarrollo de las Sociedades Humanas, Sociología estudia a la Construcción