Warning:
JavaScript is turned OFF. None of the links on this page will work until it is reactivated.
If you need help turning JavaScript On, click here.
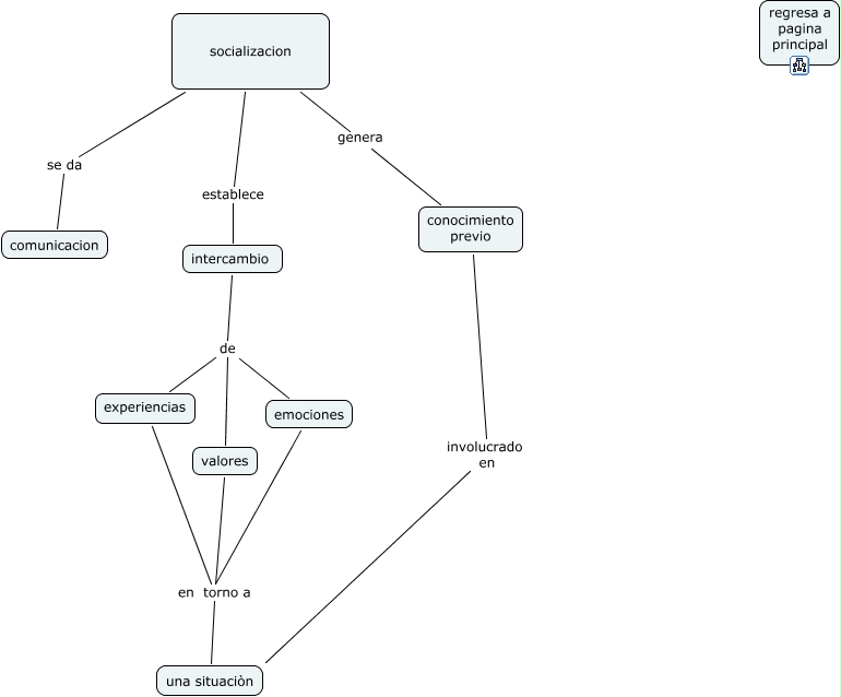
Este mapa conceptual tiene información relacionada a: socializacion 1, socializacion genera conocimiento previo, intercambio de valores, socializacion se da comunicacion, conocimiento previo involucrado en una situaciòn, experiencias en torno a una situaciòn, intercambio de emociones, intercambio de experiencias, emociones en torno a una situaciòn, valores en torno a una situaciòn, socializacion establece intercambio