Warning:
JavaScript is turned OFF. None of the links on this page will work until it is reactivated.
If you need help turning JavaScript On, click here.
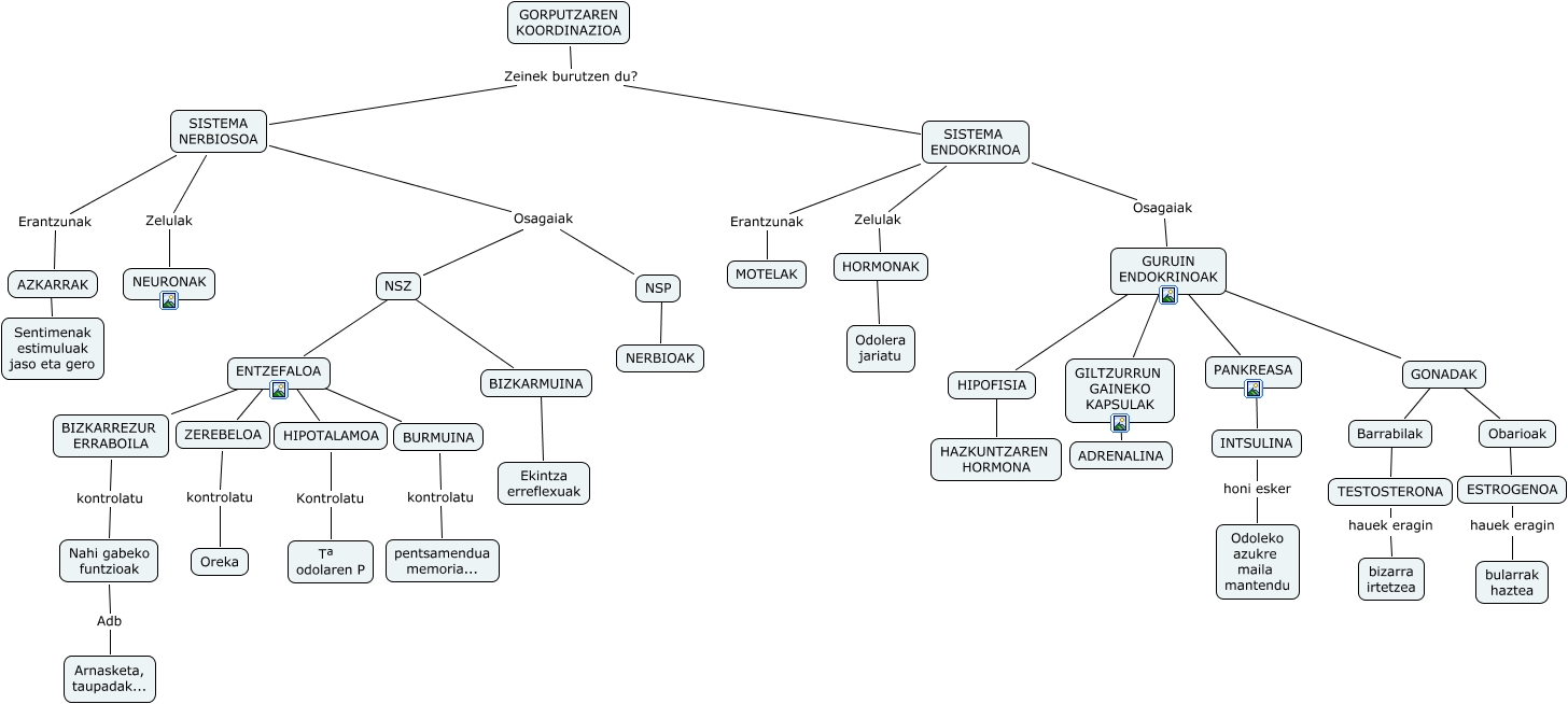
Este mapa conceptual tiene información relacionada a: KOORDINAZIOA, ZEREBELOA kontrolatu Oreka, HIPOTALAMOA Kontrolatu Tª odolaren P, SISTEMA NERBIOSOA Zelulak NEURONAK, ENTZEFALOA ???? ZEREBELOA, BURMUINA kontrolatu pentsamendua memoria..., GILTZURRUN GAINEKO KAPSULAK ???? ADRENALINA, INTSULINA honi esker Odoleko azukre maila mantendu, GORPUTZAREN KOORDINAZIOA Zeinek burutzen du? SISTEMA NERBIOSOA, GURUIN ENDOKRINOAK ???? GONADAK, Obarioak ???? ESTROGENOA