Warning:
JavaScript is turned OFF. None of the links on this page will work until it is reactivated.
If you need help turning JavaScript On, click here.
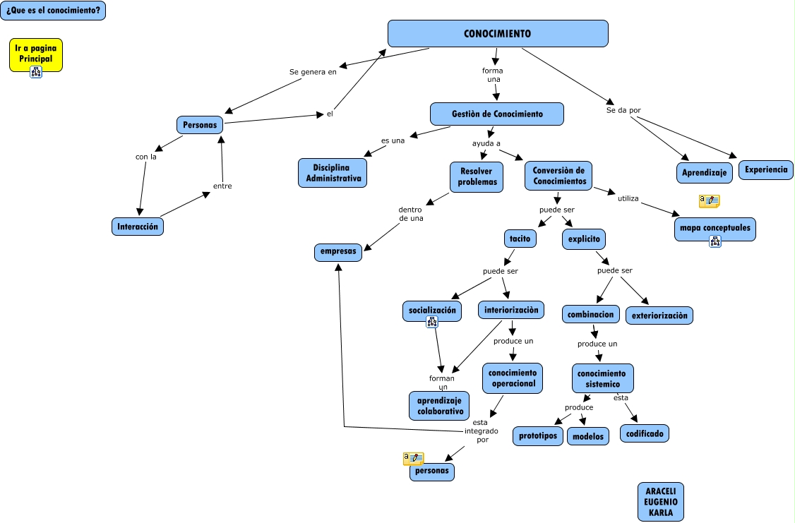
Este mapa conceptual tiene información relacionada a: conocimiento 2, CONOCIMIENTO forma una Gestiòn de Conocimiento, Personas el CONOCIMIENTO, CONOCIMIENTO Se genera en Personas, CONOCIMIENTO Se da por Aprendizaje, explicito puede ser exteriorizaciòn, combinacion produce un conocimiento sistemico, Conversiòn de Conocimientos puede ser explicito, Resolver problemas dentro de una empresas, conocimiento sistemico esta codificado, Personas con la Interacción, Gestiòn de Conocimiento ayuda a Conversiòn de Conocimientos, conocimiento sistemico produce prototipos, conocimiento operacional esta integrado por empresas, conocimiento sistemico produce modelos, socialización forman un aprendizaje colaborativo, interiorizaciòn produce un conocimiento operacional, conocimiento operacional esta integrado por personas, tacito puede ser interiorizaciòn, CONOCIMIENTO Se da por Experiencia, Conversiòn de Conocimientos utiliza mapa conceptuales