Warning:
JavaScript is turned OFF. None of the links on this page will work until it is reactivated.
If you need help turning JavaScript On, click here.
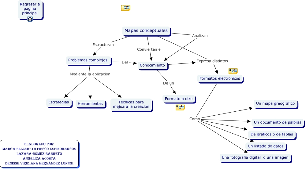
Este mapa conceptual tiene información relacionada a: Mapas conceptuales, Problemas complejos Mediante la aplicacion Estrategias, Conocimiento Expresa distintos Formatos electronicos, Formatos electronicos Como Un documento de palbras, Mapas conceptuales Estructuran Problemas complejos, Formatos electronicos Como Una fotografia digital o una imagen, Problemas complejos Mediante la aplicacion Herramientas, Mapas conceptuales Expresa distintos Formatos electronicos, Problemas complejos Mediante la aplicacion Tecnicas para mejoara la creacion, Formatos electronicos Como Un listado de datos, Mapas conceptuales Analizan Conocimiento, Formatos electronicos Como Un mapa greografico, Conocimiento De un Formato a otro, Mapas conceptuales Convierten el Conocimiento, Formatos electronicos Como De graficos o de tablas, Problemas complejos Del Conocimiento