Warning:
JavaScript is turned OFF. None of the links on this page will work until it is reactivated.
If you need help turning JavaScript On, click here.
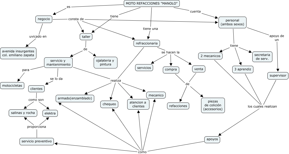
Este mapa conceptual tiene información relacionada a: EUGENIO, MOTO REFACCIONES "MANOLO" cuenta personal (ambos sexos), negocio uvicado en avenida insurgentes col. emiliano zapata, servicio y mantenimiento se lo da clientes, servicio y mantenimiento realiza armado(enzamblado), supervisor los cuales realizan apoyos, personal (ambos sexos) tiene 3 aprendiz, refraccionaria se hacen la compra, servicio y mantenimiento realiza atencion a clientes, apoyos como armado(enzamblado), MOTO REFACCIONES "MANOLO" tiene una refraccionaria