Warning:
JavaScript is turned OFF. None of the links on this page will work until it is reactivated.
If you need help turning JavaScript On, click here.
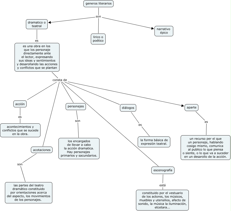
Este mapa conceptual tiene información relacionada a: alejandro forero bernal, dramatico o teatral es es una obra en los que los personaje directamente ante el lector, expresando sus ideas y sentimientos y desarollando las acciones y conflictos que se plantan, aparte es un recurso per el que un personaje, hablando cosigo mismo, comunica al publico lo que piensa o siente, o lo que va a suceder en un desarollo de la acción., es una obra en los que los personaje directamente ante el lector, expresando sus ideas y sentimientos y desarollando las acciones y conflictos que se plantan consta de aparte, es una obra en los que los personaje directamente ante el lector, expresando sus ideas y sentimientos y desarollando las acciones y conflictos que se plantan consta de escenografía, es una obra en los que los personaje directamente ante el lector, expresando sus ideas y sentimientos y desarollando las acciones y conflictos que se plantan consta de diálogos, generos literarios son dramatico o teatral, personajes son los encargados de llevar a cabo la acción dramatica. Hay personajes primarios y sacundarios., generos literarios son narrativo épico, es una obra en los que los personaje directamente ante el lector, expresando sus ideas y sentimientos y desarollando las acciones y conflictos que se plantan consta de personajes, acotaciones son las partes del teatro dramático constituido por orientaciones acerca del aspecto, los movimientos de los personajes.