Warning:
JavaScript is turned OFF. None of the links on this page will work until it is reactivated.
If you need help turning JavaScript On, click here.
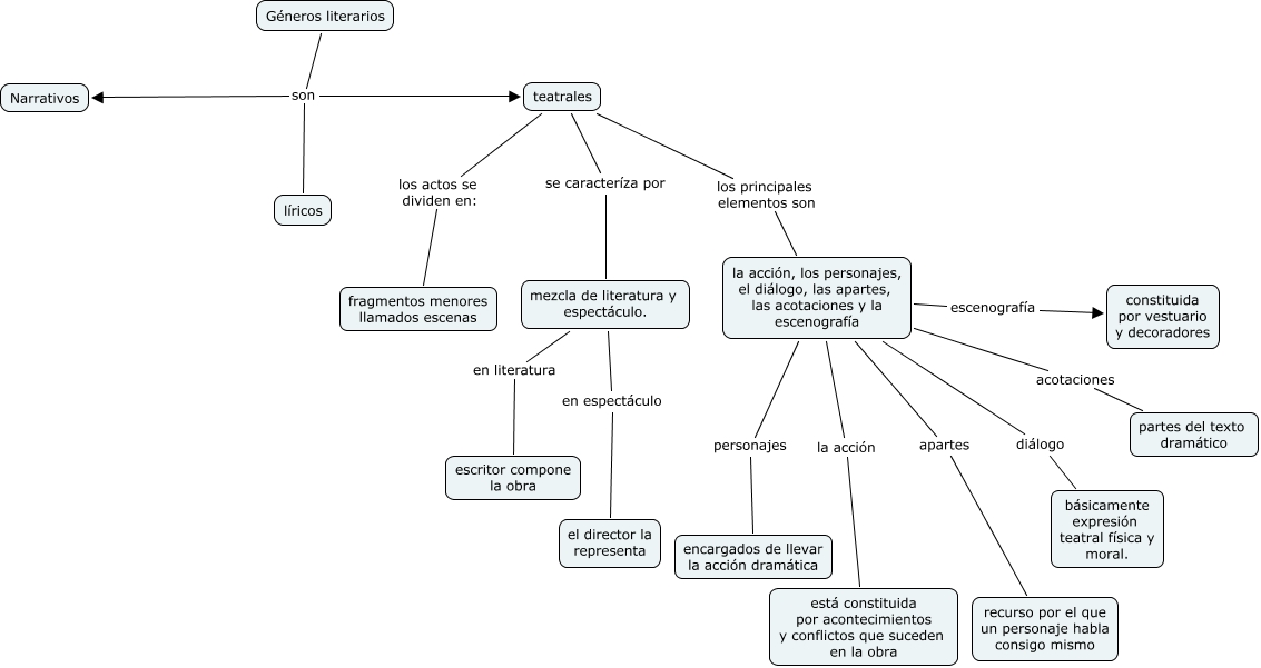
Este mapa conceptual tiene información relacionada a: 29-Laura Velázquez Moreno, la acción, los personajes, el diálogo, las apartes, las acotaciones y la escenografía personajes encargados de llevar la acción dramática, mezcla de literatura y espectáculo. en literatura escritor compone la obra, teatrales se caracteríza por mezcla de literatura y espectáculo., la acción, los personajes, el diálogo, las apartes, las acotaciones y la escenografía escenografía constituida por vestuario y decoradores, mezcla de literatura y espectáculo. en espectáculo el director la representa, la acción, los personajes, el diálogo, las apartes, las acotaciones y la escenografía acotaciones partes del texto dramático, la acción, los personajes, el diálogo, las apartes, las acotaciones y la escenografía diálogo básicamente expresión teatral física y moral., Géneros literarios son Narrativos, teatrales los principales elementos son la acción, los personajes, el diálogo, las apartes, las acotaciones y la escenografía, Géneros literarios son teatrales