Warning:
JavaScript is turned OFF. None of the links on this page will work until it is reactivated.
If you need help turning JavaScript On, click here.
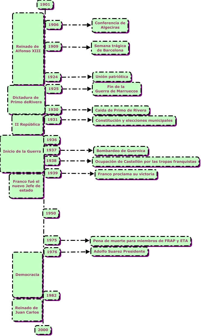
Este mapa conceptual tiene información relacionada a: 22.María Pérez Pedrero.Siglo XX España, 1924 Unión patriótica, 1930 Caida de Primo de Rivera, 1938 Ocupación de Castellón por las tropas franquistas, 1975 Pena de muerte para miembros de FRAP y ETA, 1939 Franco proclama su victoria, 1925 Fin de la Guerra de Marruecos, 1909 Semana trágica de Barcelona, 1906 Conferencia de Algeciras, 1931 Constitución y elecciones municipales, 1901 2000