Warning:
JavaScript is turned OFF. None of the links on this page will work until it is reactivated.
If you need help turning JavaScript On, click here.
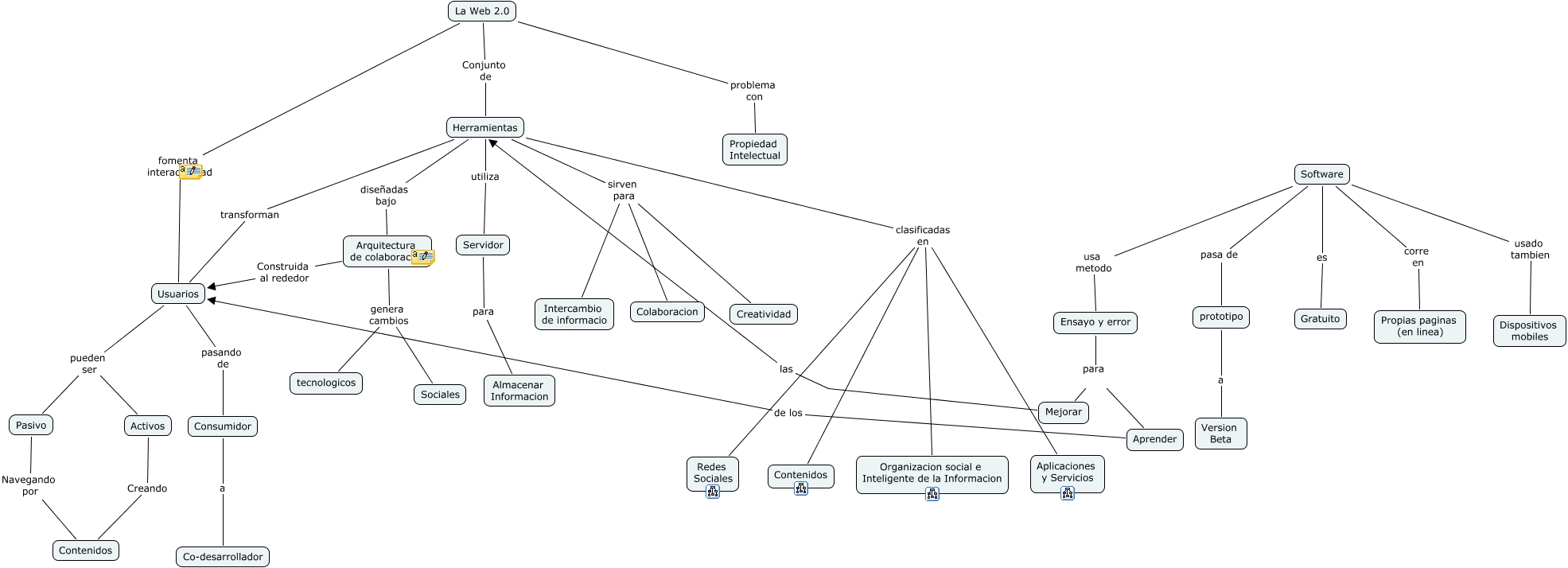
Este mapa conceptual tiene información relacionada a: Web 2.0, Herramientas clasificadas en Aplicaciones y Servicios, Herramientas clasificadas en Redes Sociales, Herramientas clasificadas en Contenidos, Arquitectura de colaboracion Construida al rededor Usuarios, Usuarios pueden ser Activos, Mejorar las Herramientas, Arquitectura de colaboracion genera cambios Sociales, Herramientas sirven para Intercambio de informacio, Herramientas diseñadas bajo Arquitectura de colaboracion, Software usado tambien Dispositivos mobiles, Ensayo y error para Aprender, Herramientas utiliza Servidor, Usuarios pueden ser Pasivo, Pasivo Navegando por Contenidos, La Web 2.0 problema con Propiedad Intelectual, Servidor para Almacenar Informacion, Software corre en Propias paginas (en linea), La Web 2.0 Conjunto de Herramientas, Herramientas sirven para Creatividad, La Web 2.0 fomenta interactividad Usuarios