Warning:
JavaScript is turned OFF. None of the links on this page will work until it is reactivated.
If you need help turning JavaScript On, click here.
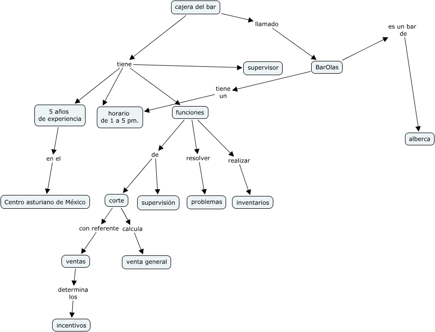
Este mapa conceptual tiene información relacionada a: entrevista a beatriz, funciones de corte, BarOlas tiene un horario de 1 a 5 pm., cajera del bar tiene funciones, funciones resolver problemas, funciones realizar inventarios, BarOlas es un bar de alberca, cajera del bar llamado BarOlas, corte calcula venta general, cajera del bar tiene horario de 1 a 5 pm., corte con referente ventas, cajera del bar tiene supervisor, cajera del bar tiene 5 años de experiencia, ventas determina los incentivos, funciones de supervisión, 5 años de experiencia en el Centro asturiano de México