Warning:
JavaScript is turned OFF. None of the links on this page will work until it is reactivated.
If you need help turning JavaScript On, click here.
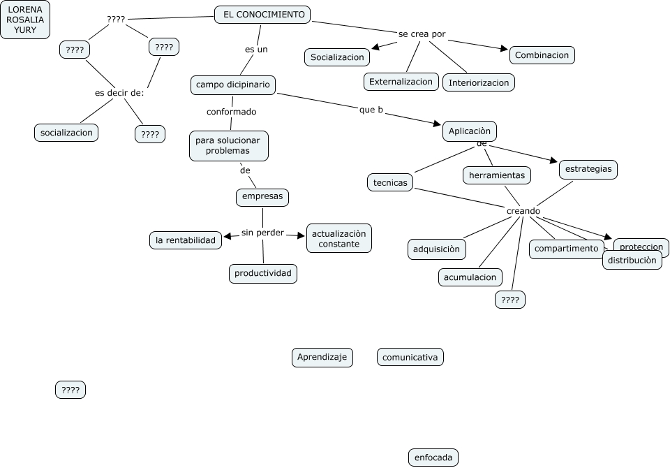
Este mapa conceptual tiene información relacionada a: CONOCIMIENTO, empresas sin perder productividad, ???? es decir de: socializacion, campo dicipinario conformado para solucionar problemas, Aplicaciòn de herramientas, EL CONOCIMIENTO se crea por Socializacion, herramientas creando adquisiciòn, herramientas creando acumulacion, EL CONOCIMIENTO se crea por Externalizacion, tecnicas creando proteccion, empresas sin perder actualizaciòn constante