Warning:
JavaScript is turned OFF. None of the links on this page will work until it is reactivated.
If you need help turning JavaScript On, click here.
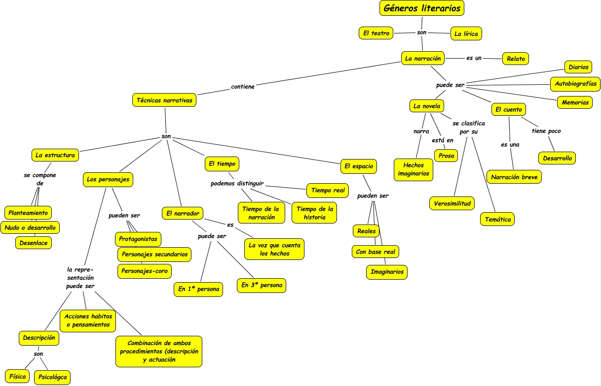
Este mapa conceptual tiene información relacionada a: Jorge 2º B Unidad 5 Lengua (con colaboración de J.A. Torres), Géneros literarios son La narración, La narración puede ser Diarios, El tiempo podemos distinguir Tiempo real, La novela se clasifica por su Verosimilitud, Géneros literarios son La lírica, Técnicas narrativas son El espacio, El tiempo podemos distinguir Tiempo de la narración, La novela se clasifica por su Temática, El narrador puede ser En 1ª persona, La narración puede ser La novela