Warning:
JavaScript is turned OFF. None of the links on this page will work until it is reactivated.
If you need help turning JavaScript On, click here.
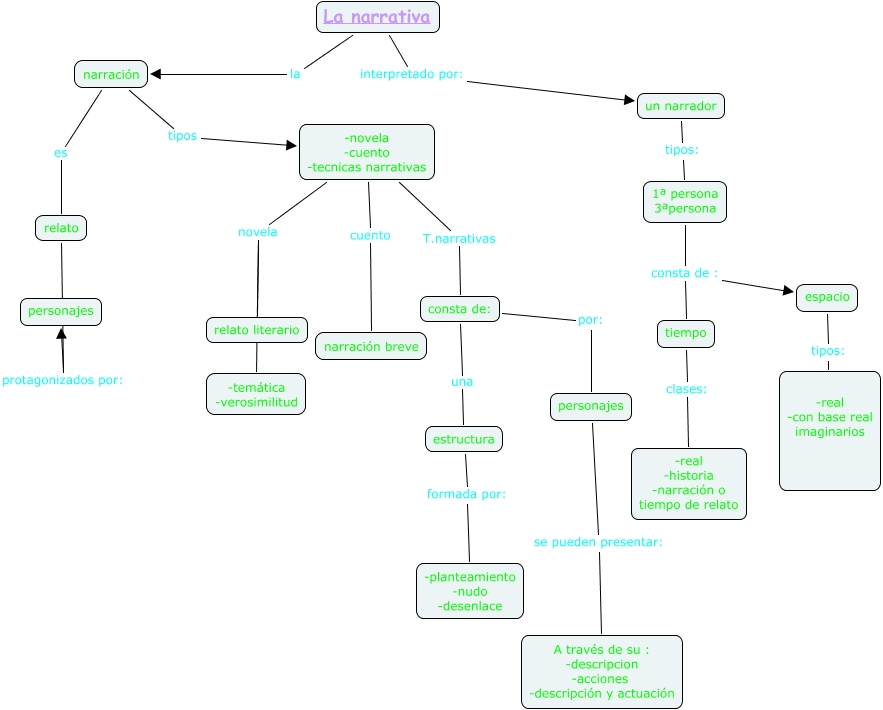
Este mapa conceptual tiene información relacionada a: cristina vazquez perez, 1ª persona 3ªpersona consta de : espacio, -novela -cuento -tecnicas narrativas T.narrativas consta de:, -novela -cuento -tecnicas narrativas novela relato literario, estructura formada por: -planteamiento -nudo -desenlace, 1ª persona 3ªpersona consta de : tiempo, tiempo clases: -real -historia -narración o tiempo de relato, narración es relato, narración tipos -novela -cuento -tecnicas narrativas, espacio tipos: -real -con base real imaginarios, -novela -cuento -tecnicas narrativas cuento narración breve