Warning:
JavaScript is turned OFF. None of the links on this page will work until it is reactivated.
If you need help turning JavaScript On, click here.
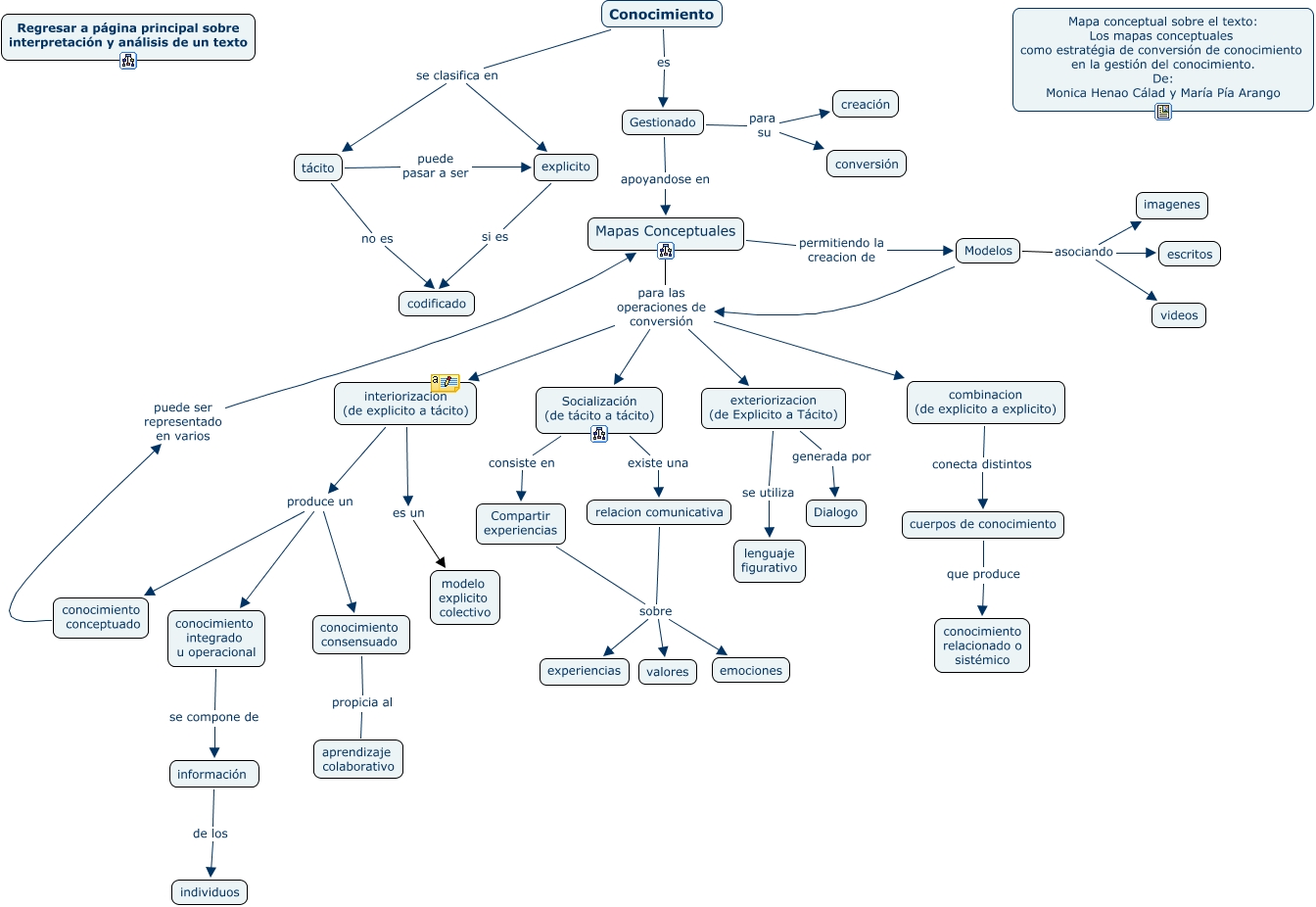
Este mapa conceptual tiene información relacionada a: Conocimiento, Modelos asociando imagenes, explicito si es codificado, Mapas Conceptuales para las operaciones de conversión interiorización (de explicito a tácito), Modelos para las operaciones de conversión interiorización (de explicito a tácito), exteriorizacion (de Explicito a Tácito) se utiliza lenguaje figurativo, Modelos para las operaciones de conversión exteriorizacion (de Explicito a Tácito), Conocimiento es Gestionado, Gestionado para su creación, exteriorizacion (de Explicito a Tácito) generada por Dialogo, Modelos para las operaciones de conversión Socialización (de tácito a tácito), Modelos asociando videos, Compartir experiencias sobre experiencias, relacion comunicativa sobre emociones, Modelos para las operaciones de conversión combinacion (de explicito a explicito), combinacion (de explicito a explicito) conecta distintos cuerpos de conocimiento, Mapas Conceptuales permitiendo la creacion de Modelos, Compartir experiencias sobre valores, relacion comunicativa sobre valores, tácito no es codificado, conocimiento conceptuado puede ser representado en varios Mapas Conceptuales