Warning:
JavaScript is turned OFF. None of the links on this page will work until it is reactivated.
If you need help turning JavaScript On, click here.
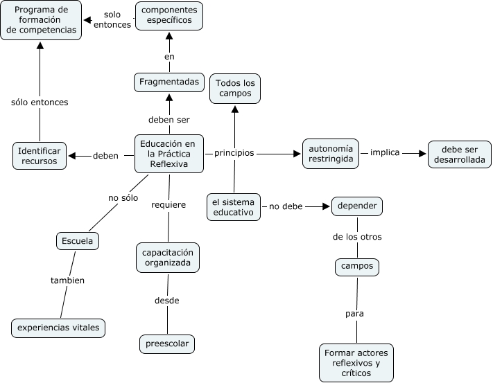
Este mapa conceptual tiene información relacionada a: Formación en la practica reflexiva, capacitación organizada desde preescolar, Educación en la Práctica Reflexiva principios Todos los campos, Educación en la Práctica Reflexiva principios autonomía restringida, Identificar recursos sólo entonces Programa de formación de competencias, el sistema educativo no debe depender, Educación en la Práctica Reflexiva no sólo Escuela, campos para Formar actores reflexivos y críticos, Escuela tambien experiencias vitales, autonomía restringida implica debe ser desarrollada, Educación en la Práctica Reflexiva deben ser Fragmentadas, Educación en la Práctica Reflexiva principios el sistema educativo, Educación en la Práctica Reflexiva requiere capacitación organizada, Fragmentadas en componentes específicos, componentes específicos solo entonces Programa de formación de competencias, depender de los otros campos, Educación en la Práctica Reflexiva deben Identificar recursos