Warning:
JavaScript is turned OFF. None of the links on this page will work until it is reactivated.
If you need help turning JavaScript On, click here.
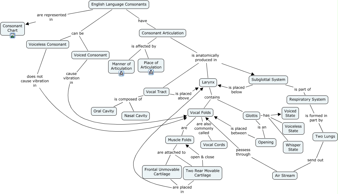
Questa Mappa Concettuale ha informazioni correlate a: English Language Consonants, Vocal Folds are also commonly called Vocal Cords, Glottis has Voiced State, Respiratory System is formed in part by Two Lungs, Two Rear Movable Cartilage open & close Muscle Folds, Two Rear Movable Cartilage are placed in Larynx, Two Lungs send out Air Stream, English Language Consonants can be Voiced Consonant, Vocal Tract is composed of Oral Cavity, Vocal Folds are Muscle Folds, Voiceless Consonant does not cause vibration in Vocal Folds