Warning:
JavaScript is turned OFF. None of the links on this page will work until it is reactivated.
If you need help turning JavaScript On, click here.
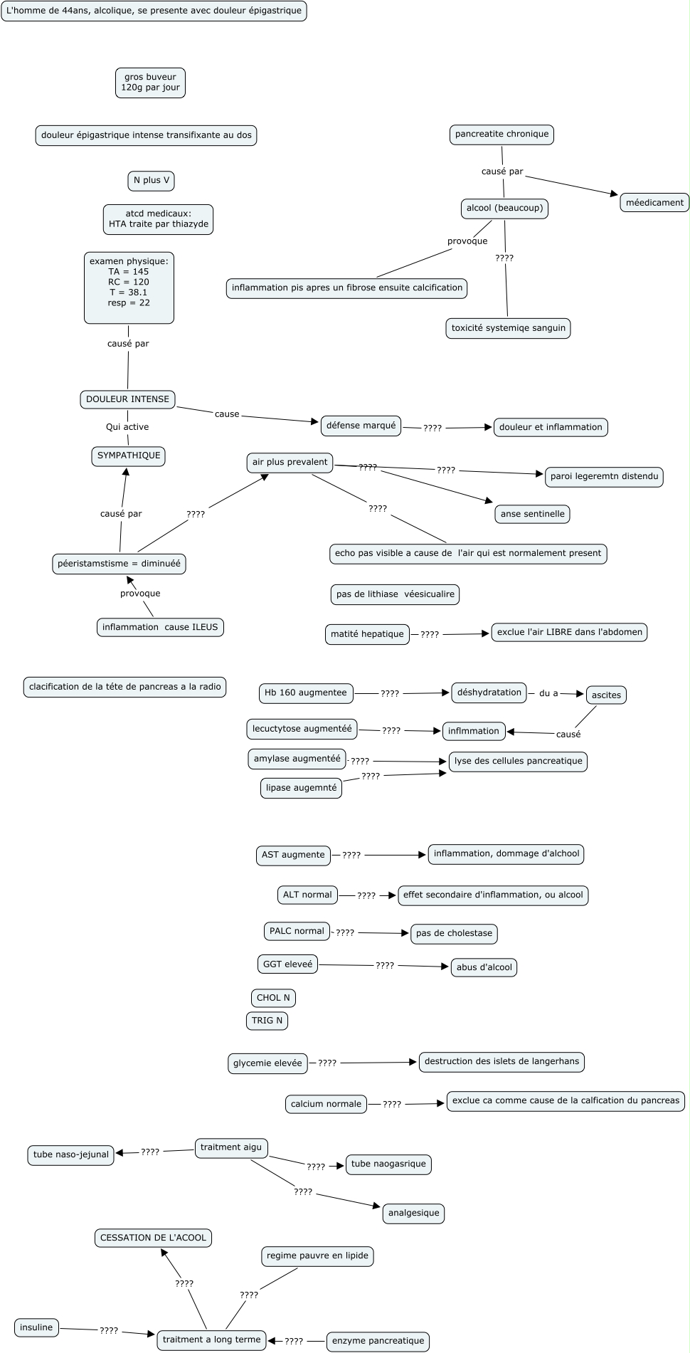
This Concept Map, created with IHMC CmapTools, has information related to: APP5, lipase augemnté ???? lyse des cellules pancreatique, pancreatite chronique causé par alcool (beaucoup), inflammation cause ILEUS provoque péeristamstisme = diminuéé, traitment aigu ???? tube naso-jejunal, ALT normal ???? effet secondaire d'inflammation, ou alcool, air plus prevalent ???? anse sentinelle, ascites causé inflmmation, matité hepatique ???? exclue l'air LIBRE dans l'abdomen, traitment aigu ???? tube naogasrique, examen physique: TA = 145 RC = 120 T = 38.1 resp = 22 causé par DOULEUR INTENSE, regime pauvre en lipide ???? traitment a long terme, traitment a long terme ???? CESSATION DE L'ACOOL, air plus prevalent ???? echo pas visible a cause de l'air qui est normalement present, DOULEUR INTENSE Qui active SYMPATHIQUE, péeristamstisme = diminuéé causé par SYMPATHIQUE, DOULEUR INTENSE cause défense marqué, déshydratation du a ascites, air plus prevalent ???? paroi legeremtn distendu, pancreatite chronique causé par méedicament, AST augmente ???? inflammation, dommage d'alchool