Warning:
JavaScript is turned OFF. None of the links on this page will work until it is reactivated.
If you need help turning JavaScript On, click here.
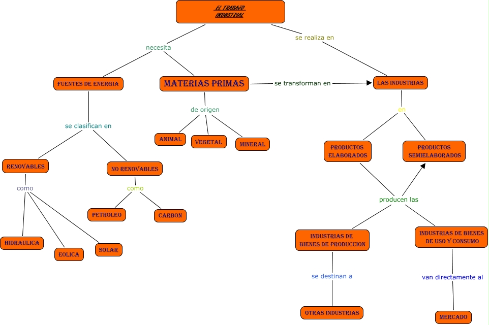
Este mapa conceptual tiene información relacionada a: antonio ares fernandez tema 5, las industrias en productos semielaborados, las industrias en productos elaborados, renovables como hidraulica, no renovables como carbon, no renovables como petroleo, productos elaborados producen las productos semielaborados, industrias de bienes de uso y consumo van directamente al mercado, fuentes de energia se clasifican en renovables, materias primas se transforman en las industrias, productos elaborados producen las industrias de bienes de uso y consumo