Warning:
JavaScript is turned OFF. None of the links on this page will work until it is reactivated.
If you need help turning JavaScript On, click here.
The Concept Map you are trying to access has information related to:
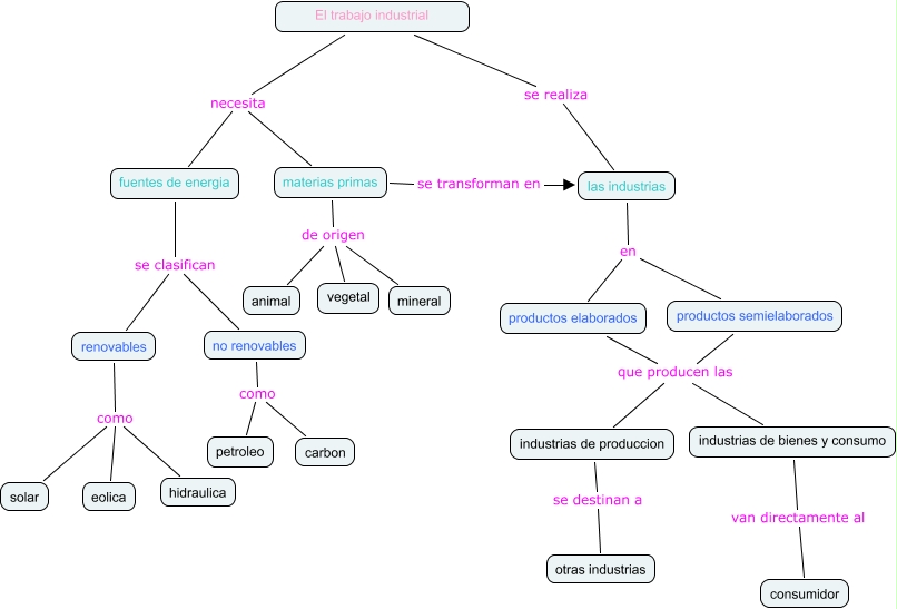
Rocio Torrejon Benitez, fuentes de energia se clasifican no renovables, materias primas se transforman en las industrias, productos semielaborados que producen las industrias de produccion, renovables como solar, renovables como eolica, productos elaborados que producen las industrias de produccion, no renovables como petroleo, El trabajo industrial necesita fuentes de energia, no renovables como carbon, El trabajo industrial necesita materias primas