Warning:
JavaScript is turned OFF. None of the links on this page will work until it is reactivated.
If you need help turning JavaScript On, click here.
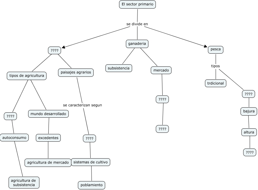
The Concept Map you are trying to access has information related to:
sergio garcia, bajura ???? altura, ganaderia ???? mercado, paisajes agrarios se caracterizan segun ????, ???? ???? paisajes agrarios, ???? ???? bajura, ganaderia ???? subsistencia, pesca tipos trdicional, tipos de agricultura ???? mundo desarrollado, mercado ???? ????, ???? ???? autoconsumo