Warning:
JavaScript is turned OFF. None of the links on this page will work until it is reactivated.
If you need help turning JavaScript On, click here.
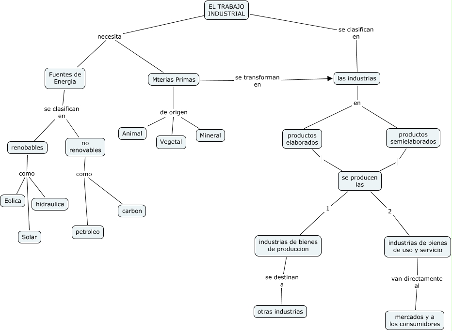
Este mapa conceptual tiene información relacionada a: alvaro aragon 3ºB UD4, renobables como Solar, Mterias Primas de origen Animal, renobables como hidraulica, las industrias en productos elaborados, EL TRABAJO INDUSTRIAL se clasifican en las industrias, las industrias en productos semielaborados, industrias de bienes de produccion se destinan a otras industrias, EL TRABAJO INDUSTRIAL necesita Mterias Primas, se producen las 2 industrias de bienes de uso y servicio, Fuentes de Energia se clasifican en no renovables