Warning:
JavaScript is turned OFF. None of the links on this page will work until it is reactivated.
If you need help turning JavaScript On, click here.
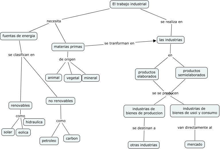
Este mapa conceptual tiene información relacionada a: Emilio trabajo industrial, renovables como solar, fuentas de energia se clasifican en renovables, renovables como hidraulica, El trabajo industrial necesita materias primas, industrias de bienes de produccion se destinan a otras industrias, materias primas de origen vegetal, industrias de bienes de usoi y consumo van directamente al mercado, las industrias en productos semielaborados, no renovables como carbon, productos semielaborados ???? industrias de bienes de produccion