Warning:
JavaScript is turned OFF. None of the links on this page will work until it is reactivated.
If you need help turning JavaScript On, click here.
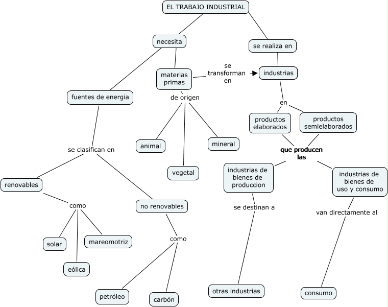
Este mapa conceptual tiene información relacionada a: Jose Carlos Tema 5, EL TRABAJO INDUSTRIAL ???? necesita, renovables como mareomotriz, materias primas de origen animal, materias primas de origen mineral, fuentes de energia se clasifican en no renovables, industrias en productos elaborados, necesita ???? fuentes de energia, necesita ???? materias primas, no renovables como petróleo, industrias de bienes de produccion se destinan a otras industrias