Warning:
JavaScript is turned OFF. None of the links on this page will work until it is reactivated.
If you need help turning JavaScript On, click here.
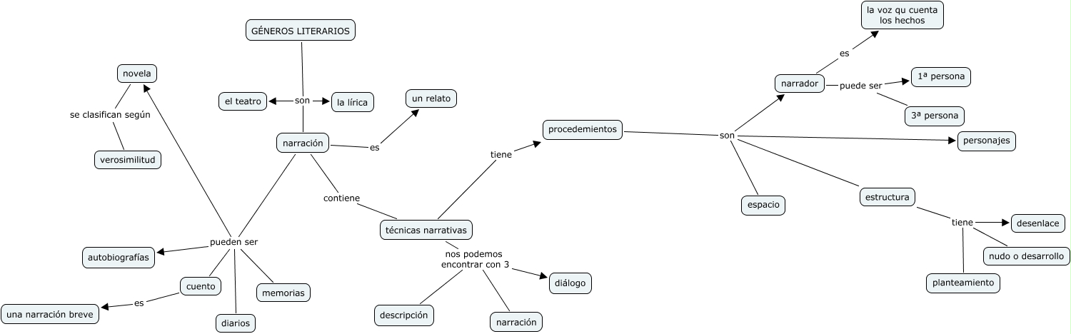
Este mapa conceptual tiene información relacionada a: rafa 2ºB unidad 5 de lengua, narración pueden ser autobiografías, narrador puede ser 3ª persona, técnicas narrativas tiene procedemientos, procedemientos son narrador, estructura tiene nudo o desarrollo, novela se clasifican según verosimilitud, narración pueden ser novela, cuento es una narración breve, GÉNEROS LITERARIOS son la lírica, narración pueden ser cuento, narración es un relato, narrador puede ser 1ª persona, procedemientos son espacio, narrador es la voz qu cuenta los hechos, técnicas narrativas nos podemos encontrar con 3 descripción, GÉNEROS LITERARIOS son el teatro, técnicas narrativas nos podemos encontrar con 3 diálogo, estructura tiene desenlace, narración contiene técnicas narrativas, procedemientos son personajes