Warning:
JavaScript is turned OFF. None of the links on this page will work until it is reactivated.
If you need help turning JavaScript On, click here.
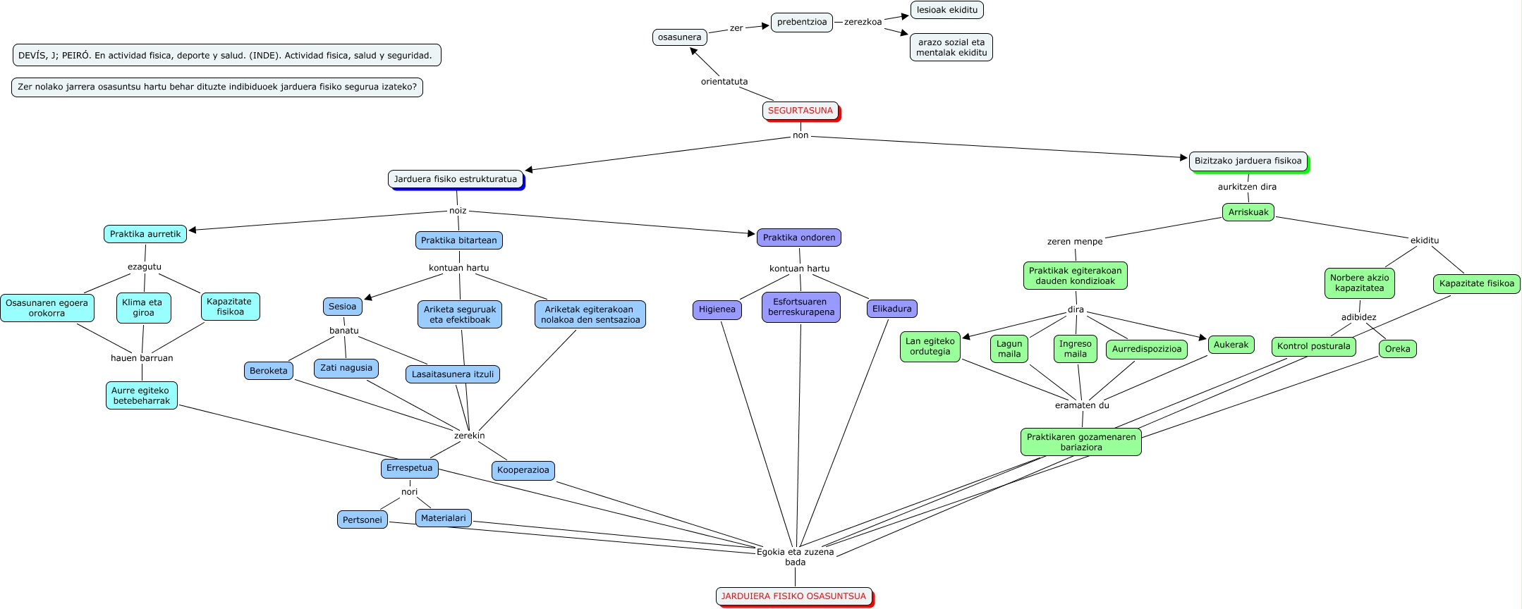
Este mapa conceptual tiene información relacionada a: Segurtasuna eta jarduera fisiko osasuntsua, Lan egiteko ordutegia eramaten du Praktikaren gozamenaren bariaziora, Aurredispozizioa eramaten du Praktikaren gozamenaren bariaziora, Osasunaren egoera orokorra hauen barruan Aurre egiteko betebeharrak, Lagun maila eramaten du Praktikaren gozamenaren bariaziora, Praktika bitartean kontuan hartu Ariketa seguruak eta efektiboak, Praktika ondoren kontuan hartu Elikadura, Praktikak egiterakoan dauden kondizioak dira Aurredispozizioa, Praktikak egiterakoan dauden kondizioak dira Aukerak, Ariketa seguruak eta efektiboak zerekin Errespetua, Praktika bitartean kontuan hartu Ariketak egiterakoan nolakoa den sentsazioa, Sesioa banatu Beroketa, Praktika ondoren kontuan hartu Esfortsuaren berreskurapena, Zati nagusia zerekin Errespetua, Ariketak egiterakoan nolakoa den sentsazioa zerekin Errespetua, Praktika aurretik ezagutu Klima eta giroa, Zati nagusia zerekin Kooperazioa, SEGURTASUNA non Bizitzako jarduera fisikoa, Aurre egiteko betebeharrak Egokia eta zuzena bada JARDUIERA FISIKO OSASUNTSUA, Beroketa zerekin Kooperazioa, Praktikaren gozamenaren bariaziora Egokia eta zuzena bada JARDUIERA FISIKO OSASUNTSUA