Warning:
JavaScript is turned OFF. None of the links on this page will work until it is reactivated.
If you need help turning JavaScript On, click here.
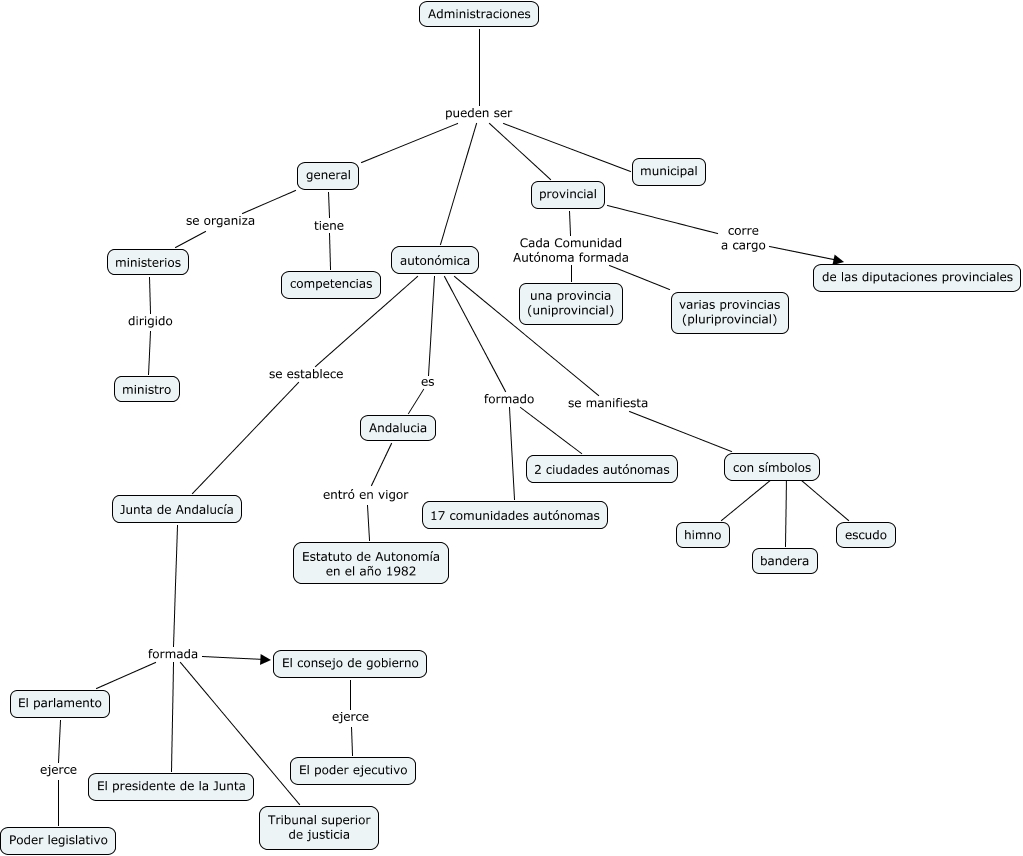
Este mapa conceptual tiene información relacionada a: 20-Blanca Orrequia Vázquez, Andalucia entró en vigor Estatuto de Autonomía en el año 1982, autonómica se manifiesta con símbolos, autonómica es Andalucia, El parlamento ejerce Poder legislativo, con símbolos son himno, general tiene competencias, autonómica formado 17 comunidades autónomas, Administraciones pueden ser autonómica, ministerios dirigido ministro, Junta de Andalucía formada El parlamento