Warning:
JavaScript is turned OFF. None of the links on this page will work until it is reactivated.
If you need help turning JavaScript On, click here.
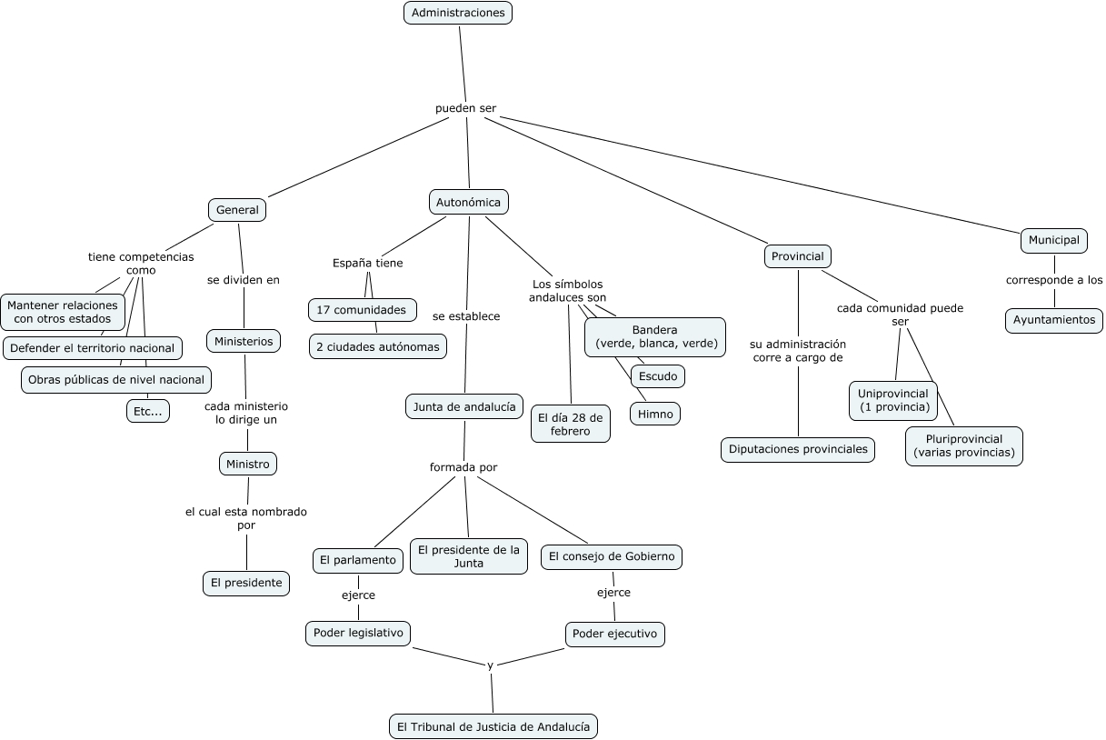
Este mapa conceptual tiene información relacionada a: 12- Jorge Jurado López, Autonómica se establece Junta de andalucía, General tiene competencias como Obras públicas de nivel nacional, Ministro el cual esta nombrado por El presidente, Ministerios cada ministerio lo dirige un Ministro, Administraciones pueden ser Provincial, Autonómica España tiene 17 comunidades, General tiene competencias como Mantener relaciones con otros estados, Administraciones pueden ser General, General tiene competencias como Etc..., General se dividen en Ministerios