Warning:
JavaScript is turned OFF. None of the links on this page will work until it is reactivated.
If you need help turning JavaScript On, click here.
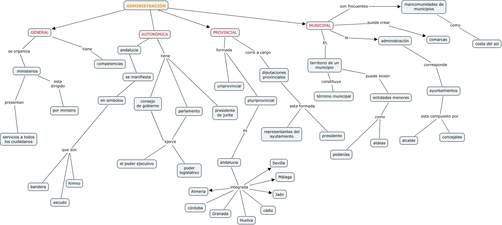
Este mapa conceptual tiene información relacionada a: MªCarmen Fornell Rendón nº7, administración corresponde ayuntamientos, AUTONOMICA tiene consejo de gobierno, andalucia integrada córdoba, andalucia ???? se manifiesta, en simbolos que son bandera, ADMINISTRACIÓN ???? GENERAL, en simbolos que son escudo, ministerios presentan servicios a todos los ciudadanos, GENERAL se organiza ministerios, mancomunidades de municipios como costa del sol