Warning:
JavaScript is turned OFF. None of the links on this page will work until it is reactivated.
If you need help turning JavaScript On, click here.
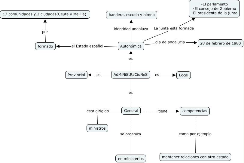
Este mapa conceptual tiene información relacionada a: Maribel Rodríguez Reyes, Autonómica La junta esta formada -El parlamento -El consejo de Gobierno -El presidente de la junta, General tiene competencias, Autonómica el Estado español formado, Autonómica dia de andalucia 28 de febrero de 1980, General se organiza en ministerios, AdMiNiStRaCioNeS es General, General esta dirigido ministros, formado por 17 comunidades y 2 ciudades(Ceuta y Melilla), competencias como por ejemplo mantener relaciones con otro estado, AdMiNiStRaCioNeS es Provincial