Warning:
JavaScript is turned OFF. None of the links on this page will work until it is reactivated.
If you need help turning JavaScript On, click here.
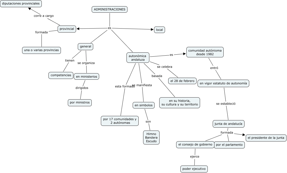
Este mapa conceptual tiene información relacionada a: marta marin pedrero, en simbolos son Himno Bandera Escudo, provincial corre a cargo diputaciones provinciales, general se organiza en ministerios, general tienen competencias, comunidad autónioma desde 1982 entró en vigor estatuto de autonomía, provincial formada una o varias provincias, autonómica andaluza se manifiesta en simbolos, autonómica andaluza basada en su historia, su cultura y su territorio, autonómica andaluza esta formado por 17 comunidades y 2 autónomas, autonómica andaluza es comunidad autónioma desde 1982