Warning:
JavaScript is turned OFF. None of the links on this page will work until it is reactivated.
If you need help turning JavaScript On, click here.
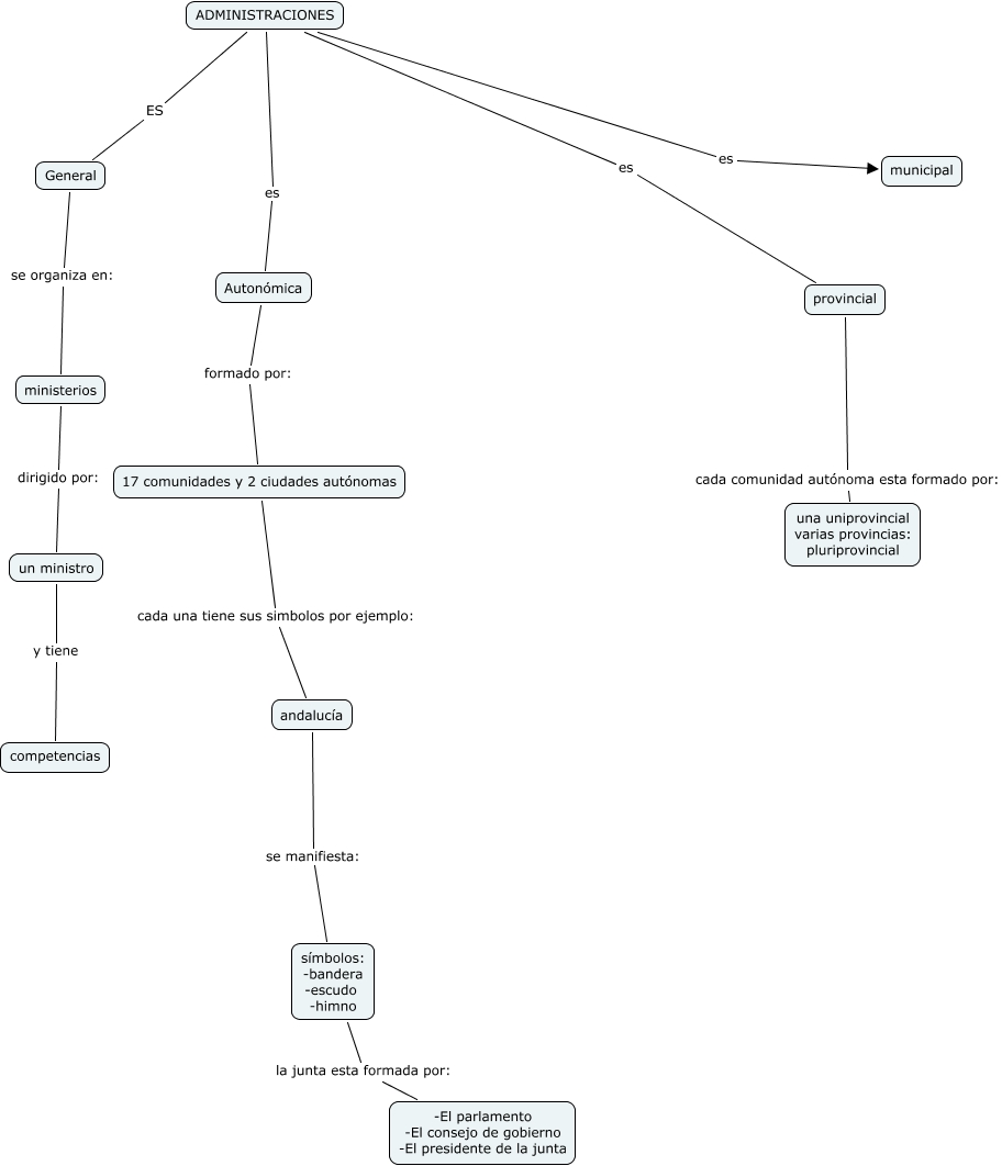
Este mapa conceptual tiene información relacionada a: cristina vázquez pérez, ministerios dirigido por: un ministro, 17 comunidades y 2 ciudades autónomas cada una tiene sus simbolos por ejemplo: andalucía, ADMINISTRACIONES es Autonómica, andalucía se manifiesta: símbolos: -bandera -escudo -himno, ADMINISTRACIONES ES General, símbolos: -bandera -escudo -himno la junta esta formada por: -El parlamento -El consejo de gobierno -El presidente de la junta, un ministro y tiene competencias, General se organiza en: ministerios, ADMINISTRACIONES es municipal, Autonómica formado por: 17 comunidades y 2 ciudades autónomas