Warning:
JavaScript is turned OFF. None of the links on this page will work until it is reactivated.
If you need help turning JavaScript On, click here.
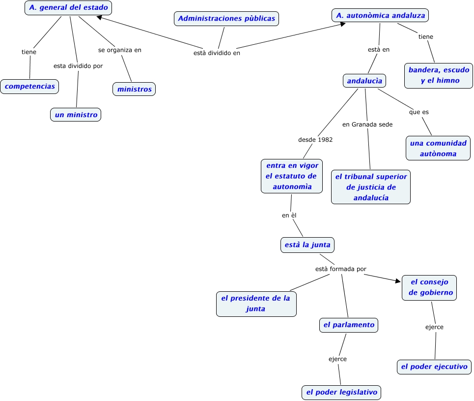
Este mapa conceptual tiene información relacionada a: Pablo Garcìa Martìn, està la junta està formada por el presidente de la junta, està la junta està formada por el consejo de gobierno, andalucìa en Granada sede el tribunal superior de justicia de andalucía, A. general del estado tiene competencias, el consejo de gobierno ejerce el poder ejecutivo, Administraciones pùblicas està dividido en A. autonòmica andaluza, A. autonòmica andaluza està en andalucìa, està la junta està formada por el parlamento, A. general del estado esta dividido por un ministro, A. autonòmica andaluza tiene bandera, escudo y el himno