Warning:
JavaScript is turned OFF. None of the links on this page will work until it is reactivated.
If you need help turning JavaScript On, click here.
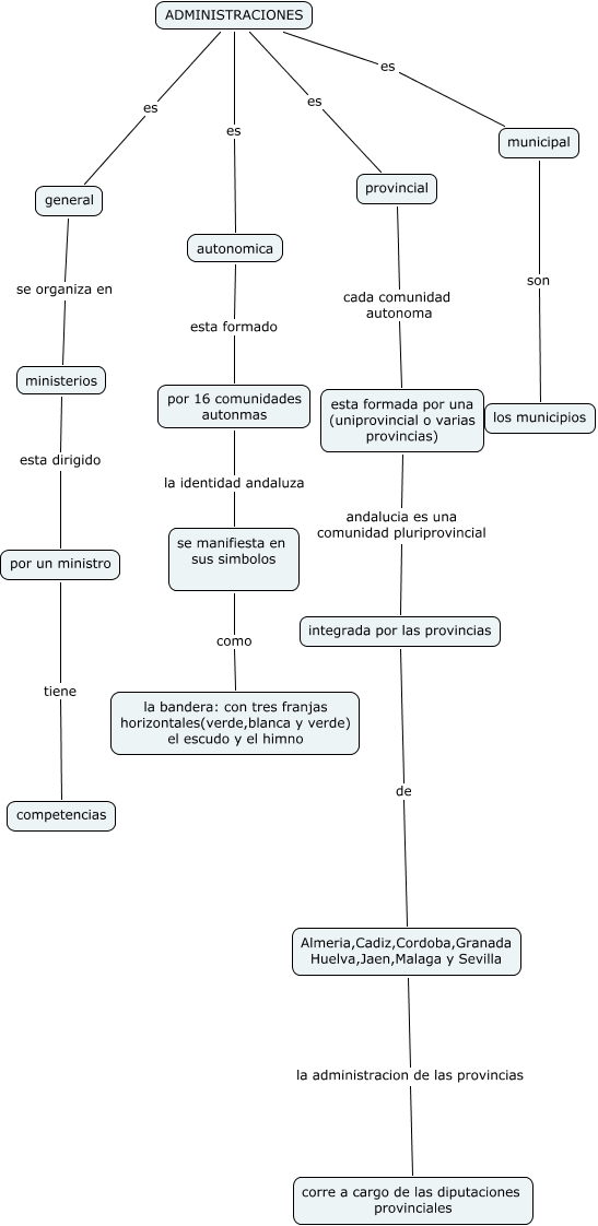
Este mapa conceptual tiene información relacionada a: Andrea ulloa gil, ADMINISTRACIONES es autonomica, ADMINISTRACIONES es provincial, ministerios esta dirigido por un ministro, municipal son los municipios, general se organiza en ministerios, se manifiesta en sus simbolos como la bandera: con tres franjas horizontales(verde,blanca y verde) el escudo y el himno, Almeria,Cadiz,Cordoba,Granada Huelva,Jaen,Malaga y Sevilla la administracion de las provincias corre a cargo de las diputaciones provinciales, provincial cada comunidad autonoma esta formada por una (uniprovincial o varias provincias), integrada por las provincias de Almeria,Cadiz,Cordoba,Granada Huelva,Jaen,Malaga y Sevilla, esta formada por una (uniprovincial o varias provincias) andalucia es una comunidad pluriprovincial integrada por las provincias