Warning:
JavaScript is turned OFF. None of the links on this page will work until it is reactivated.
If you need help turning JavaScript On, click here.
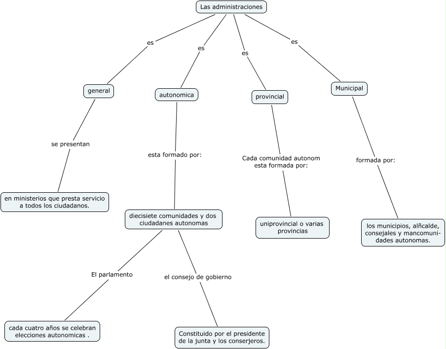
Este mapa conceptual tiene información relacionada a: Maria jose Rodriguez Delgado, general se presentan en ministerios que presta servicio a todos los ciudadanos., Las administraciones es provincial, Las administraciones es Municipal, Las administraciones es general, diecisiete comunidades y dos ciudadanes autonomas el consejo de gobierno Constituido por el presidente de la junta y los conserjeros., autonomica esta formado por: diecisiete comunidades y dos ciudadanes autonomas, provincial Cada comunidad autonom esta formada por: uniprovincial o varias provincias, Municipal formada por: los municipios, alñcalde, consejales y mancomuni- dades autonomas., diecisiete comunidades y dos ciudadanes autonomas El parlamento cada cuatro años se celebran elecciones autonomicas ., Las administraciones es autonomica