Warning:
JavaScript is turned OFF. None of the links on this page will work until it is reactivated.
If you need help turning JavaScript On, click here.
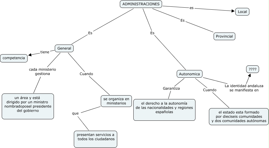
Este mapa conceptual tiene información relacionada a: marta salado cabeza de vaca, Autonomica Cuando el estado esta formado por dieciseis comunidades y dos comunidades autónomas, ADMINISTRACIONES Es Autonomica, Autonomica Garantiza el derecho a la autonomía de las nacionalidades y regiones españolas, ADMINISTRACIONES Es Provincial, se organiza en ministerios que presentan servicios a todos los ciudadanos, ADMINISTRACIONES Es General, General cada ministerio gestiona un área y está dirigido por un ministro nombradoposel presidente del gobierno, ADMINISTRACIONES es Local, General tiene competencia, General Cuando se organiza en ministerios